公布日:2023.04.14
申請日:2022.12.26
分類號:C02F1/52(2023.01)I;C02F1/28(2023.01)I;C02F101/14(2006.01)N
摘要
本發明公開了一種高效的多晶硅生產廢水除氟系統,涉及廢水除氟技術領域,其技術方案要點包括調節池和石灰反應沉淀池,石灰反應沉淀池與調節池連接;氯化鈣反應沉淀池,氯化鈣反應沉淀池與石灰反應沉淀池連接;污泥濃縮池,污泥濃縮池分別與石灰反應沉淀池、氯化鈣反應沉淀池連接;其中,多晶硅生產含氟廢水先進入調節池,調節池出水pH值為2-3,氟離子濃度500-600mg/L;調節池出水進入石灰反應沉淀池用石灰進行反應沉淀除氟,再進入氯化鈣反應沉淀池用氯化鈣反應沉淀除氟以及用硫酸鋁絡合吸附除氟,可保證出水氟離子濃度小于10mg/L。

權利要求書
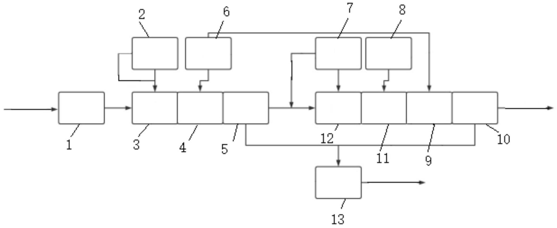
1.一種高效的多晶硅生產廢水除氟系統,其特征在于,包括:調節池(1);石灰反應沉淀池(14),石灰反應沉淀池(14)與調節池(1)連接;氯化鈣反應沉淀池(15),氯化鈣反應沉淀池(15)與石灰反應沉淀池(14)連接;污泥濃縮池(13),污泥濃縮池(13)分別與石灰反應沉淀池(14)、氯化鈣反應沉淀池(15)連接;其中,多晶硅生產含氟廢水先進入調節池(1),含氟廢水在調節池(1)內停留8-12小時,出水pH值為2-3,氟離子濃度500-600mg/L;調節池(1)出水進入石灰反應沉淀池(14),在石灰反應沉淀池(14)中加入石灰,石灰與廢水中的氟離子生成氟化鈣沉淀,石灰反應沉淀池(14)出水pH值為7-7.5,氟離子濃度40-45mg/L;石灰反應沉淀池(14)出水進入氯化鈣反應沉淀池(15),在氯化鈣反應沉淀池(15)中加入氯化鈣、硫酸鋁和PAM,氯化鈣和氟離子生成氟化鈣沉淀,氯化鈣反應沉淀池(15)出水氟離子濃度4-6mg/L。
2.根據權利要求1所述的一種高效的多晶硅生產廢水除氟系統,其特征在于,石灰反應沉淀池(14)包括反應區一(3)、絮凝區一(4)和沉淀區一(5),且反應區一(3)與調節池(1)連接,絮凝區一(4)分別與反應區一(3)和沉淀區一(5)連接,沉淀區一(5)與污泥濃縮池(13)連接。
3.根據權利要求1所述的一種高效的多晶硅生產廢水除氟系統,其特征在于,氯化鈣反應沉淀池(15)包括反應區二(12)、混凝區(11)、絮凝區二(9)和沉淀區二(10),反應區二(12)與沉淀區一(5)連接,反應區二(12)、混凝區(11)、絮凝區二(9)和沉淀區二(10)依次連接設置,沉淀區二(10)與污泥濃縮池(13)連接。
4.根據權利要求2所述的一種高效的多晶硅生產廢水除氟系統,其特征在于,反應區一(3)上設置有pH在線監測儀,且反應區一(3)與石灰加藥設備(2)連接。
5.根據權利要求2或3所述的一種高效的多晶硅生產廢水除氟系統,其特征在于,絮凝區一(4)、絮凝區二(9)均與加藥設備(6)連接。
6.根據權利要求3所述的一種高效的多晶硅生產廢水除氟系統,其特征在于,反應區二(12)與氯化鈣加藥設備(7)連接,且在反應區二(12)的進水管上設置氟離子在線監測儀。
7.根據權利要求3所述的一種高效的多晶硅生產廢水除氟系統,其特征在于,混凝區(11)與硫酸鋁加藥設備(8)連接。
8.根據權利要求2或3所述的一種高效的多晶硅生產廢水除氟系統,其特征在于,含氟廢水在調節池(1)內停留時間8-12小時;含氟廢水在反應區一(3)、絮凝區一(4)和沉淀區一(5)內的停留時間分別為60分鐘、30分鐘、120分鐘;含氟廢水在反應區二(12)、混凝區(11)、絮凝區二(9)和沉淀區二(10)內的停留時間分別為60分鐘、10分鐘、30分鐘、120分鐘。
9.根據權利要求8所述的一種高效的多晶硅生產廢水除氟系統,其特征在于,反應區一(3)中石灰的加藥量根據pH監測結果動態調節,確保廢水pH值7-7.5,絮凝區一(4)PAM加藥量3-5mg/L。
10.根據權利要求8所述的一種高效的多晶硅生產廢水除氟系統,其特征在于,反應區二(12)氯化鈣的加藥量根據監測的氟離子濃度動態調整,Ca/F摩爾比為1-2:1,混凝區(11)硫酸鋁加藥量80-100mg/L;絮凝區二(9)PAM加藥量3-5mg/L。
發明內容
針對現有技術存在的不足,本發明的目的在于提供一種高效的多晶硅生產廢水除氟系統。
為實現上述目的,本發明提供了如下技術方案:5一種高效的多晶硅生產廢水除氟系統,包括:
調節池;
石灰反應沉淀池,石灰反應沉淀池與調節池連接;
氯化鈣反應沉淀池,氯化鈣反應沉淀池與石灰反應沉淀池連接;
污泥濃縮池,污泥濃縮池分別與石灰反應沉淀池、氯化鈣反應沉淀池連接。
石灰反應沉淀池包括反應區一、絮凝區和沉淀區一,且反應區一與調節池連接,絮凝區一分別與反應區一和沉淀區一連接,沉淀區一與污泥濃縮池連接。反應區一上設置有pH在線監測儀,且反應區一與石灰加藥設備連接。絮凝區一與PAM加藥設備連接。
氯化鈣反應沉淀池包括反應區二、混凝區、絮凝區二和沉淀區二,反應區二與沉淀區一連接,反應區二、混凝區、絮凝區二和沉淀區二依次連接設置,沉淀區二與污泥濃縮池連接。反應區二與氯化鈣加藥設備連接,且在反應區二的進水管上設置氟離子在線監測儀。絮凝區二與PAM加藥設備連接。混凝區與硫酸鋁加藥設備連接。
其中,含氟廢水在調節池內停留時間停留時間8-12小時,出水pH值為2-3,氟離子濃度500-600mg/L。
含氟廢水在反應區一、絮凝區一和沉淀區一內的停留時間分別為60分鐘、30分鐘、120分鐘;反應區一中石灰的加藥量根據pH監測結果動態調節,確保廢水pH值7-7.5,絮凝區一PAM加藥量3-5mg/L。石灰反應沉淀池出水氟離子濃度40-45mg/L。
含氟廢水在反應區二、混凝區、絮凝區二和沉淀區二內的停留時間分別為60分鐘、10分鐘、30分鐘、120分鐘;反應區二12氯化鈣的加藥量根據監測的氟離子濃度動態調整,Ca/F摩爾比為1-2:1,混凝區硫酸鋁加藥量80-100mg/L;絮凝區二PAM加藥量3-5mg/L。氯化鈣反應沉淀池出水氟離子濃度4-6mg/L。
與現有技術相比,本發明具備以下有益效果:
本發明先用石灰對多晶硅生產含氟廢水進行一級除氟,再用氯化鈣進行二級除氟,最后用硫酸鋁進一步絡合吸附,可保證出水氟離子濃度小于10mg/L;本發明采用石灰、氯化鈣和硫酸鋁聯合除氟,減少了石灰的使用量,因此降低了污泥的產生量,減少了污泥處理成本。
(發明人:陳琳;李焱;付明鵬)






