與傳統水產養殖相比,循環水養殖的方式環境污染較小、節水且具有高生物安全性,因此,在過去幾年中越來越受歡迎。循環水養殖系統(recirculatingaquaculturesystem,RAS)一般由一個儲水單元、一系列并聯的培養池、連接的處理單元(過濾單元、生物處理單元和消毒單元)組成,是通過水處理技術去除養殖廢水中殘留的飼料、無機物和有機物后再用于養殖用水的過程。該養殖模式為封閉系統,養殖水體在整個水產養殖過程中都在設施中處理和重復使用。循環水水產養殖在淡水和海洋動物的養殖中都有不同的應用。與傳統水產養殖相比,使用機械和生物過濾器處理可減少90%~99%的用水量,因此RAS的水循環利用技術使得對環境的影響小。
盡管循環水養殖有較多優勢,但其并不能消除水產養殖的普遍問題,例如,一些集約型水產養殖系統經常依靠密集施用抗生素來提高養殖性能,抑制細菌性魚類病原體的生長?股卦诟呙芏人a養殖系統中的使用導致抗微生物藥物耐藥性(antimicrobialresistance,AMR)在水生環境中的傳播。由于過度使用抗生素,在水產養殖過程中,AMR的檢出率很高。抗生素抗性基因(antibioticresistancegenes,ARGs)可以通過水平基因轉移(HGT)在細菌群體中快速傳播。水產養殖水體中已檢測出主要為磺胺類、四環素類、喹諾酮類和大環內酯類抗性基因。XIONG等在廣東多個養殖池塘中檢測的ARGs的相對豐度高達2.8×10−2。GAO等在我國多個海水養殖區中檢測出以bacA為主的大量ARGs,且海水沉積物分離出的細菌均有多耐藥性。因此,很多研究表明研究者們對水產養殖系統成為環境中ARGs庫的擔憂日益加深。
近年來,人們對不使用獸藥和抗生素條件下生產有機食品的需求迅速增長。然而,即使不使用抗生素的水產養殖生產也不會使所有的AMR消除。水生環境中ARGs的存在取決于微生物群和人類活動之間的復雜相互作用,包括養殖水體的徑流、外界的廢水和抗生素廢物的污染。在循環水養殖運行過程中,養殖動物排泄物和水體的理化條件不斷變化,例如,氮化合物會隨著時間的推移而積累,并可能嚴重影響細菌群落的系統發育組成,這通常被認為是菌群ARGs變化的原因之一。然而,目前尚未系統地了解環境因子在促進AMR在水產養殖環境中傳播的作用。
海水循環水養殖系統作為新推廣的集約化養殖模式,已在沿海多地建立工廠化養殖,然而,關于海水RAS環節中ARGs和細菌群落的分布情況,系統中水處理環節對ARGs的處理效果以及系統中ARGs分布的影響因素的報道較少。為闡明循環水養殖中ARGs的分布特征及決定其傳播擴散的影響因素,我們采用ARGs的高通量定量PCR和16SrRNA基因的高通量測序的方法,研究了2個不同的循環水養殖系統中296種相關ARGs的分布和變化規律、細菌群落的結構和變化規律,以及ARGs和細菌群落、環境變量之間的相互關系,以期明確ARGs在工廠化循環水養殖模式中的賦存特征,對進一步控制循環水養殖系統中ARGs的擴散傳播提供更多依據。
1、材料與方法
1.1 樣本來源于采集
實驗于2020年8月,選取大連地區的2個工廠化循環水養殖系統(1個為魚類養殖,1個為對蝦養殖)DY(養魚)和DX(養蝦)進行樣品采集。循環水系統各環節工藝如圖1所示。保證采樣前一周內沒有降水,且養殖過程中無抗生素類藥品的投放。實驗分別采集循環水系統中的養殖池、微濾池、生物濾池和紫外池的水體樣品。每組于各個水池的不同位置采集5個樣本,每個樣品采800mL水樣,用于后續水系微孔濾膜的過濾。

圖1 循環水養殖系統處理過程
1.2 水質理化因子檢測
水體中化學需氧量(COD)使用COD快速檢測試劑盒(HACH,美國)測量。根據《海洋調查規范》(GB/T12763.4—2007)對水體中的其他理化指標進行測定:總氮(TN)和總磷(TP)采用過硫酸鉀氧化法;氨氮(NH+4-N)采用靛酚藍分光光度法;活性磷酸鹽采用抗壞血酸還原磷鉬藍法。水體中的總有機碳(TOC)則根據《水質總有機碳的測定》(HJ501-2009)使用燃燒氧化-非分散紅外吸收法測定。pH使用便攜式pH計(HACH,美國)測定。具體測定結果見表1。

1.3 DNA提取
每個水樣(800mL)使用0.22μm的無菌水系混合纖維素酯膜(Millipore,美國)進行抽濾,抽濾后濾膜剪碎放入50mL無菌離心管中,按照FastDNA™SpinKitforSoil(MPBiomedical,美國)試劑盒的說明書,提取水體樣品DNA。提取后將每個池內不同位置的水樣DNA合并,通過1.0%的瓊脂糖凝膠電泳檢測DNA樣品質量,并使用微量分光光度法(NanoDropND-2000,Thermo,美國)檢測DNA純度。所有提取的DNA保存在-20℃下以供后續實驗檢測。
1.4 ARGs的定量檢測
ARGs和可移動遺傳元件(MGEs)的檢測使用SmartChip實時PCR平臺(WaferGen,美國)的高通量定量PCR技術(HT-qPCR)完成。本次實驗共設置267對ARGs基因引物、28個MGEs基因引物對和1對細菌通用16SrRNA基因引物。進行3個重復,并設置無模板對照。在100nL反應體系中進行擴增,反應體系為包含50nL2×LightCycler480SYBRGreenIMaster、50ng的DNA模板、80ng牛血清白蛋白(BSA)、前后引物各500nM和無核酸酶的PCR級水。熱循環程序設置為:95℃預變性10min,95℃30s和60℃30s循環40次。熔化曲線分析由程序擴增后自動生成。根據SmartChip實時PCR平臺的檢測限和靈敏度,儀器的循環閾值為31。根據式(1)和式(2)計算基因的相對豐度。

式中:C為基因的拷貝數;Ct為周期閾值;CG為功能基因(ARGs和MGEs)的相對豐度;C16SrRNA為16SrRNA基因的拷貝數。
采用Roche480實時定量PCR儀(Roche,美國)根據外標法對16SrRNA基因進行定量。建立從1.39×103拷貝數·L−1到1.39×109拷貝數·L−1的標準曲線。PCR反應體系為20μL,包括10μL2×LightCycler480SYBRGreenIMasterMix、10µM的前后引物各2μL和、1μLDNA模板,以及7μL無核酸酶無菌水。定量PCR(qPCR)反應程序如下:在95℃下預變性30s,60℃下退火延伸60s,72℃下延伸30s,循環40次。使用陰性對照測量16SrRNA的絕對豐度,1式3份。ARGs和MGEs的濃度通過將ARGs和MGEs的相對豐度乘以16SrRNA的絕對豐度來計算。
1.5 Illumina測序及序列分析
使用通用引物338F(5'-ACTCCTACGGGAGGCAGA-3')和806R(5'-GGACTACHVGGGTWTCTAAT-3')對細菌16SrRNA的V3~V4可變區進行擴增。擴增產物由上海美吉生物醫藥科技有限公司的IlluminaMiSeqPE300平臺進行測序.測序完成后,原始fastq文件在Trimmomatic中進行質控,在FLASH中拼接。使用的UPARSE軟件(version7.1http://drive5.com/uparse/),根據97%的相似度對序列進行OTU聚類;使用UCHIME軟件剔除嵌合體,利用RDPclassifier(http://rdp.cme.msu.edu/)對每條序列進行物種分類注釋,比對Silva數據庫(SSU115),設置比對閾值為70%.原始測序數據上傳至NCBISequenceReadArchive(SRA)。
1.6 數據分析與繪圖
采用Origin2021繪制箱線圖和柱狀圖。使用R環境中的“pheatmap”包繪制熱圖。利用Gephi軟件(版本0.9.2)中的ForceAtlas布局進行網絡分析,探討ARGs、MGEs和細菌群落(屬水平)之間的共現模式(基于Spearman相關和FDR校正),使用“psych”包計算細菌群落、ARGs和MGES之間的相關性(Spearman),僅保留強相關(R>0.7)和顯著相關(P<0.01)的結果。使用“pheatmap”包繪制相關性熱圖,并按照顯著性水平P<0.001、P<0.01和P<0.05做出標記。
2、結果與討論
2.1 循環水養殖系統水體中ARGs的分布特征
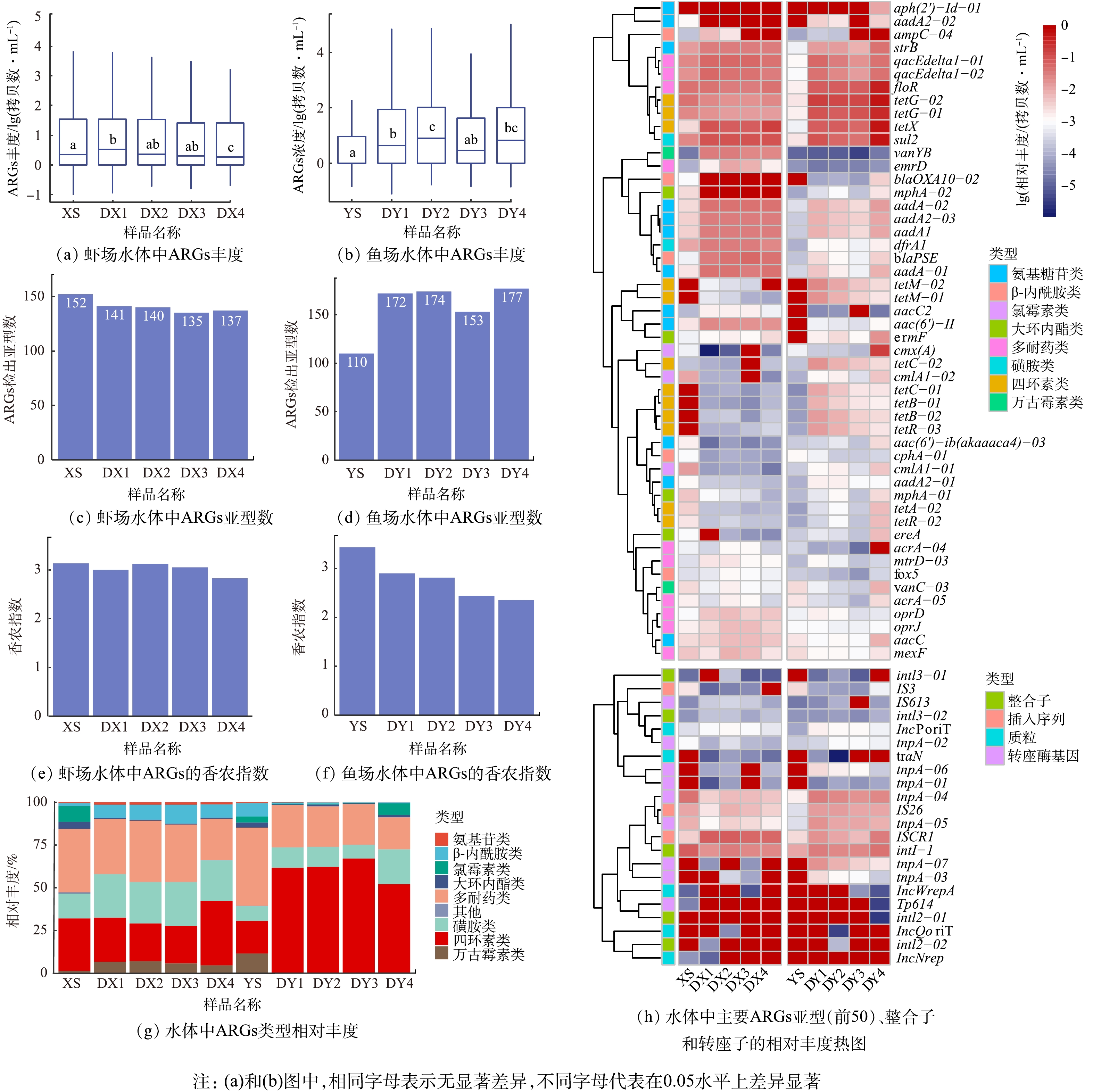
本研究利用高通量定量PCR技術對大連地區循環水養殖系統中的養殖池、微濾池、生物濾池和紫外池水體中的ARGs進行了檢測分析,結果如圖2所示。從循環水養殖系統中共檢出8類201個亞型的ARGs。其中,四環素類、多耐藥類和磺胺類是相對豐度最高的幾類ARGs,其相對豐度的平均占比分別為30.1%、16.3%和12.3%(圖2(g))。近年來利用高通量定量PCR技術監測到水產養殖環境是ARGs的重要儲存庫,且該技術具有引物種類豐富和精確定量的特點,也進一步揭示了水產養殖環境中ARGs更為豐富的多樣性及其耐藥機制生態作用。在多數以PCR方法進行檢測的以往研究中,磺胺類和四環素類抗性基因被認為是我國海水養殖中常見的抗性基因,占養殖水域總抗性基因的很高比例,本研究也得到了同樣的結果,說明這幾類抗生素的廣泛使用,導致環境微生物相應的抗生素抗性明顯偏高。盡管國家已經限用或禁用多種抗生素,但磺胺類、四環素類和氨基糖苷類等抗生素仍然是水產養殖過程中常用的抗生素,其殘留在養殖環境中誘導細菌產生ARGs,ARGs在細菌間水平傳播,對水產養殖環境產生不利影響。通過MGE的HGT傳播是在不同環境中傳播抗生素耐藥性的重要途徑,整合子和轉座子等MGE是促進微生物之間多種基因交換的重要因素。對于MGE而言,由圖2(h)可見,不同循環水養殖系統中相對豐度較高的轉移元件均為整合子(包括intl2−01和intl2−02)、轉座酶基因(包括Tp614)以及IncWrepA、IncQoriT和IncNrep。相比于循環水水體樣品,海水中的主要轉移元件亞型還包括traN、tnpA−06和tnpA−01。

圖2 循環水養殖系統中ARGs組成和分布特征
對于ARGs亞型而言,檢出的相對豐度前50的ARGs亞型如圖2(h)所示。在所有樣品中,相對豐度最高的ARGs為四環素類,tetX(8.1%±5.8%)和tetG-02(17.7%±16.2%)分別為蝦場和魚場中相對豐度最高的ARGs亞型,sul2和floR也是2個循環水養殖系統中的優勢ARGs亞型,表明不同循環水養殖系統水體中優勢ARGs種類基本相似,同時表明循環水養殖系統中的ARGs基本來自于水產養殖系統的養殖池水。有研究表明,即使不同地理位置,同一養殖品種和相同養殖模式的海水養殖沉積物中ARGs的污染特征相似。另一方面,與DY場的樣品相比,DX樣品中氨基糖苷類的aadA1、aadA−01、aadA−02和aadA2−03,磺胺類的dfrA1和β-內酰胺類的blaPSE的相對豐度較高。而四環素類tetB、tetR和tetC在DY樣品中較多檢測到,在DX的水中僅檢測到較低豐度,這些差異可能與水產養殖環境不同有關,如養殖品種、養殖模式、使用漁藥類型和不同場環境因子對ARGs的賦存情況均有較多影響。該循環水養魚的周期為6~10個月,循環水養蝦的周期為4個月,雖然養殖周期長利于環境中ARG在細菌間傳播,使ARG在循環水系統水體中積累。然而與魚類養殖相比,對蝦養殖對水質、營養和管控等方面的要求更為苛刻,養殖過程中雖未有以抗病和治療為目的的人為添加抗生素,但所購買的飼料里難免會有抗菌藥物存在,以保障對蝦的健康,顯著增加了蝦池中的ARGs水平,養殖品種也是影響水體中ARG水平的因素之一。此外,實驗僅在對蝦養循環水系統中檢測到萬古霉素類ARGs的存在,這類抗生素通過抑制細菌胞漿內RNA的合成,抑制細菌細胞壁的合成和破壞細胞膜通透性等,適用于多重耐藥菌的感染。由于其強大的抗菌作用,臨床上被稱為抗生素的最后一道防線。同樣說明了與循環水養魚相比,實驗所選的對蝦循環水養殖具有較高的ARGs污染及傳播風險。
在DY場循環水系統中,雖然ARGs的總絕對豐度經生物濾池后有所減少,但經紫外處理后其絕對豐度有所增加(圖2(b))。這表明經DY循環水養殖系統處理后,水體中ARGs含量并未有所減少。在DX場中,ARGs在各環節中的含量也沒有明顯變化(圖2(a))。DX場和DY場的ARGs豐度變化結果都說明了RAS對ARGs的去除效果不明顯,經循環水后,水體里依然具有含量豐富的ARGs。DY場的海水中ARGs香農指數明顯高于循環水樣品的香農指數,表明海水中ARGs種類比魚類養殖系統內的ARGs種類更為多樣(圖2(f))。
2.2 循環水養殖系統水體中細菌群落組成分析
圖3為循環水養殖系統水體中的細菌群落結構,所鑒定出的序列聚類為5366個操作分類單元(OTU)。2個不同的循環水養殖系統細菌群落在門水平上結構相似,在屬水平上則表現出明顯的菌群差異。Alpha多樣性分析結果表明,2個循環水系統的生物濾池水體的香農指數分別為3.54和3.41,顯示出較高的細菌多樣性(圖3(e)和(f))。海水中菌群香農指數明顯高于循環水樣品的香農指數,表明海水中細菌種類比養殖系統內的細菌更為多樣。魚類和對蝦養殖循環水養殖系統中均主要有7個門類的細菌(圖3(g)),變形菌門(Proteobacteria)、擬桿菌門(Bacteroidota)、藍藻門(Cyanobacteria)、放線菌門(Actinobacteriota)、綠彎菌門(Chloroflexi)、浮霉菌門(Planctomycetota)和疣微菌門(Verrucomicrobiota)是在所有樣本中普遍存在的細菌門類。變形菌門為水體中的主要菌群,在DX場和DY樣品的平均相對豐度分別為47.9%±14.6%和64.3%±10.7%。其次擬桿菌門是豐度第二高的細菌類群,相對豐度百分比在2個系統中分別為35.6%±11.4%和28.6%±7.27%。本實驗中的優勢細菌類群與之前報道的其他海水養殖系統中的優勢菌群一致。海水中的優勢菌群比循環水系統水體中的更為多樣,Proteobacteria和Bacteroidota在海水中豐度仍然很高,Cyanobacteria和Actinobacteriota也較豐富,高于其在循環水水體中的豐度。經循環水各環節處理后,Chloroflexi的豐度增加,Actinobacteriota和Verrucomicrobiota的豐度相對減少。循環水養殖系統中的細菌豐度的變化規律與ARGs的變化規律相似,經DX和DY循環水系統處理后,水體中細菌豐度未有顯著變化(圖3(a)和(b))。以往研究也發現,ARGs會隨著微生物群落的改變而改變,ARGs的增加或減少往往與細菌群落的增加或減少呈正相關。

圖3 循環水養殖系統中細菌組成和分布特征
在細菌屬水平上,共獲得874個細菌屬,為進一步闡明細菌群落的變化,對豐度排序的前50個細菌屬的組成進行了可視化熱圖處理(圖3(h))。由圖3(h)可見,不同循環水養殖系統水體中主要菌屬豐度組成不盡相同,由此表明不同的養殖環境形成了不同的微生物群落結構。unclassified-f-Flavobacteriaceae(16.3%±9.5%)和Lentibacter(10.7%±3.6%)為2個不同循環水系統中均為最豐富的細菌屬。unclassified-f-Rhodobacteraceae也是2個循環水系統中豐富的細菌屬,其豐度大于8.8%。Pseudoalteromonas和HIMB11在2個循環水系統水體中也很豐富。而Lentibacter、Pseudoalteromonas和unclassified-f-Rhodobacteraceae在魚類養殖循環水體中占更多優勢。unclassified-f-Flavobacteriaceae、unclassified-f-Rhodobacteraceae和Glaciecola在對蝦養殖循環水中相對豐度較高。此外,從變化趨勢來看,Lentibacter在DY場各個環節的相對豐度保持穩定。與循環水系統的前3個環節相比,紫外環節中的Psychrobium、Pseudofulvibacter和Photobacterium的檢出豐度明顯減少,相反,Aureimarina和Ruegeria在DY系統的紫外環節后豐度卻有所增加。在DX場從養殖池到紫外池的環節,HIMB11和Pseudooceanicola的豐度始終穩定,說明循環水對蝦養殖過程中此類細菌難以去除。
2.3 循環水養殖系統水體中ARGs、MGEs和微生物群落的相關性
為探索ARGs、MGEs和細菌群落之間的潛在關系,對豐度前50的ARGs、MGE和前50的菌屬進行了網絡共現分析(圖4),連接線代表節點與節點之間具有顯著相關性(Spearman相關系數>0.7,顯著性P<0.5),節點的大小與節點間的顯著相關性成正比。將不同循環水養殖系統水體的共現網絡進行比較,發現循環水蝦場的網絡節點數和邊數量均多于循環水魚場的網絡節點數和邊數量。對蝦循環水養殖系統的共現網絡由51個節點(23個ARGs、4個MGEs和24個菌屬)和688條邊組成。魚場循環水養殖系統包括34個節點(15個ARGs、3個MGEs和16個菌屬)和244條邊。ARGs中的aadA2-03和aac(6')-II、MGE中的ISCR1和intl1、細菌菌屬中的Aureimarina和unclassified-f-Rhodobacteraceae,分別是ARGs、MGE和細菌屬在網絡關系中的樞紐。

圖4 基于共現網絡分析ARGs、MGEs和優勢菌屬的相關性
細菌群落與ARGs之間存在連鎖效應、協同選擇和進化的相互關系。一般認為當微生物與ARGs呈顯著相關時,這些微生物可能是ARGs的潛在宿主。對于同一種ARGs對應多個微生物顯著相關時,代表該抗性基因可能有多個潛在的微生物宿主。而當微生物與ARGs顯著負相關時,這些微生物則影響ARGs的水平轉移。因此,使用網絡共現性來探索ARGs與微生物間的共現模式,利于推測攜帶ARGs的微生物宿主。變形菌門是水產養殖水和沉積物中十分重要的細菌類群,也是最常見的ARGs宿主。本實驗中循環水養殖水體中變形菌門的細菌與多種ARGs具顯著正相關性,如Marinobacterium和nautell等菌屬都與多個ARGs顯著相關(圖4)。有研究表明,變形菌門的細菌細胞內多含有多藥外排泵基因PACE家族,在變形菌門細菌的抗菌化合物外排過程具有重要作用。除變形菌門外,其他細菌門類的細菌如Rhodobacteraceae和Pseudooceanicola等也發現與多個ARGs顯著共現,Rhodobacteraceae為凡納濱對蝦腸道微生物的優勢類群,在健康對蝦腸道中具有較高的相對豐度,是指示對蝦健康的關鍵類群。Aureimarina與aac(6')-II、dfrA1、qacEdelta1-01、strB等8個ARGs亞型以及intl1和ISCR1等2個MGE亞型有密切聯系,這些亞型包括4個氨基糖苷類,2個磺胺類,1個四環素類,1個萬古霉素類和2個MGE,Aureimarina可能是循環水體中這些ARGs的潛在宿主。此外,Litoricola和Alcanivorax與較多ARGs亞型之間也存在共線性。值得注意的是,Nautella與Aureimarina與風險ARGs顯著相關。這些細菌與多個ARGs之間的顯著共現說明此部分微生物可攜帶多種ARGs,導致細菌對幾種抗生素具有耐藥性,進而產生環境中的多重抗性菌。還有些菌屬如Lentibacter等則只與1種ARGs共現。不同細菌攜帶ARGs的偏好不同,更多研究應加強探究ARGs在水產養殖環境的微生物中水平轉移機制,為由調控微生物的豐度以達到消減ARGs提供相應的理論基礎。此外,雖然有些ARGs如tetA-02和aac(6')-II在循環水水體中的相對豐度較低,但其與多種細菌種屬存在共現性,這不僅說明了這些ARGs可能存在多種細菌宿主,也證明在研究ARGs與細菌相關關系時,可以適當擴大所研究的范圍,避免漏掉豐度較低的ARGs亞類。
2.4 循環水養殖系統中水體中環境因子與ARGs、菌群的相關性
采用Spearman相關分析的方法探討了環境因素與ARG,以及環境因素與細菌群落之間的關系,各水體理化因子與豐度前40的ARG亞型的相關性熱圖如圖5(a)和圖5(b)所示。

圖5 基于Spearman分析的循環水養殖系統中水體理化因子和ARG、優勢細菌屬的相關性分析
結果表明,ARGs的相對豐度通常與水中的TN、TP、NO3−N、磷酸鹽等營養鹽濃度相關,這與之前的研究結果相似。磷酸鹽與aacC和oprJ亞型的相對豐度呈顯著正相關,表明磷酸鹽因子能促進這些ARGs的產生。在DX循環水樣品中,多耐藥類的oprJ和氨基糖苷類的aacC的相對豐度與NO3−N和磷酸鹽均為顯著正相關(P<0.001),而四環素類抗生素的tetX和tetB-01的相對豐度均與TOC顯著正相關(P<0.001),除此以外,其余ARGs與所檢環境因子之間的相關性均不是顯著相關。2個循環水養殖系統水體中的pH與大部分ARGs亞型的相對豐度之間沒有正相關性,但在蝦場循環水養殖水體中,pH與acrA−05,cmlA1−01和vanC−03等亞型呈正相關。表明不同循環水養殖環境中,相同的理化因子和耐藥基因之間的相關性不盡相同。
同樣,我們也研究了優勢細菌屬與水體理化因子之間的關系(圖5(c)和圖5(d))。NO3−N和磷酸鹽理化因子與Ruegeria菌屬的豐度呈顯著正相關(P<0.001),TOC與Mesoflavibacter和Pseudooceanicola呈顯著正相關(P<0.001)。在魚類循環水養殖系統中,NO3−N與Photobacterium和Psychrobium相對豐度呈顯著正相關(P<0.001),但與Planktomarina菌相對豐度呈顯著負相關(P<0.001)。磷酸鹽和總磷含量均與Ardenticatenaceae,NS9-marine-group,HIMB11和Cryomorphaceae呈正相關。循環水養殖運行過程使用封閉系統,高密度的集約化養殖使水體中的總氮總磷的濃度處于較高水平,為細菌增殖提供了充足的營養條件,因此系統中容易富集更多微生物,如HIMB11,Psychrobium和Photobacterium等菌屬與TN、TP、磷酸鹽和NO3−N都呈現極顯著相關(P<0.01),表明氮化合物對這些菌群有較大影響。這些菌群與氮化合物相關可能源于菌群的反硝化、硝化或氨氧化活性。
水產養殖環境復雜,除所檢水樣的理化因子以外,溶氧、重金屬和溫度等環境因子,均會對ARGs的分布有影響。而且,各種環境因子與飼料成分、日常管理投喂和水產動物營養狀況等均有十分密切的聯系。在自然環境里,決定ARGs分布與變化的因素很難確定,今后可以擴大理化因子的檢測種類,增加樣品采樣數量,以及通過構建模型預測更好地分析水產環境中的抗生素抗性基因水平。目前,關于循環水養殖系統中ARGs污染的研究尚處在開始階段,ARGs在循環水養殖系統中的賦存、遷移轉化規律及其影響因子仍有待進一步研究。
3、結論
1)在2個循環水養殖系統中共監測到8類抗生素抗性基因,其中四環素、磺胺類和多藥類ARGs的相對豐度較高。tetX和tetG-02分別是魚類和蝦類循環水養殖系統中最高的ARGs亞型。
2)變形菌門和擬桿菌門是2個循環水養殖系統水體中的優勢菌門,而不同養殖場水體微生物群落的優勢細菌屬的組成不同。水體中多個優勢菌屬與ARGs之間具有較強的相關性,表明抗性基因在這些菌屬中易于水平轉移與傳播。環境因素能促進ARGs的水平轉移,總氮、總磷、氨氮和磷酸鹽是影響循環水系統中ARGs分布和菌群結構的主要環境因子。
3)循環水養殖系統中ARGs普遍存在且難以消除,需要對現有的循環水設施進行調整,針對水中ARGs增加新型降解工藝,如使用金屬納米材料作為水凈化膜消除ARGs等,進而降低ARGs污染和向環境中傳播的風險。(來源:北京市農林科學院生物技術研究所,中國水產科學研究院黑龍江水產研究所,上海海洋大學水產與生命學院)



