膜生物反應器(MBR)是膜分離技術和生物處理技術(傳統的活性污泥法)相結合的一種高效污水處理新工藝。該工藝技術具有生化效率高,占用空間小,抗負荷沖擊能力強,出水穩定,排污泥周期長,自動化程度高等優點。目前該技術大量應用于新建的各類鉆井平臺或船舶上,具有廣闊的應用前景。
中油海16鉆井平臺配置了一套EVAC真空集污和MBR處理系統,用于收集和處理平臺生活區的黑水和灰水。下面將綜述這套系統在中油海16鉆井平臺生活污水處理上的應用。
一、海上生活污水危害
海上鉆井平臺或船舶的含有大量有機物和營養鹽的生活污水,未經處理流入海洋水環境中,會導致海洋污染。造成水中營養過剩,藻類等微生物過度生長和繁殖,進而導致水中溶解氧含量不夠,水中的魚類等需氧生物窒息而死。生活污水的任意排放不但會給水環境造成破壞,更會給當地人們的經濟生活和身體健康帶來危害。含有大量致病菌的污水如果直接進入飲用水源,將會對人的消化系統造成傷害。同時藻類過分生長,釋放出來的毒素通過食物鏈進入到人的身體里,逐漸累積也會對人造成傷害。
頻發的海難事故造成的海洋污染后果,不斷警醒著人們有效減少對海洋的傷害或防止海洋污染。
二、海上生活污水處理系統分類
根據MARPOL公約附則IV規定,自2008年9月27日起,400總噸以上或載運15人以上的國際航行船舶都要配備生活污水處理系統,系統共分三類:
(1)集污艙系統:參考船舶營運情況、船上人數等因素,存放全部生活污水;在距最近陸地12海里以外,可以不低于4節的航速,采用適當的速率排放污水(最近陸地系指根據國際法規劃定的領;)。
(2)粉碎消毒系統:獲得主管機關型式認可,在船舶距最近陸地不到3海里時可臨時存放生活污水;在距最近陸地3海里以外時,可以排放業已粉碎和消毒的生活污水,或者在距最近陸地12海里以外時直接排放未經處理的生活污水。
(3)生活污水處理裝置:獲得主管機關型式認可,符合IMO制定的處理標準和試驗方法,排放水質符合MEPC.159(55)決議的規定,即從2010年1月1日開始執行的生活污水處理裝置排放新標準。
在三類生活污水處理系統中,集污艙系統和粉碎消毒系統結構簡單,適用范圍小。生活污水處理裝置技術性強、適用范圍廣,是生活污水處理系統研究的主要對象。國際船舶生活污水處理系統優選方法的研究與應用上普遍認為,直接在船上處理生活污水,也就是將污染消除在船上是技術發展的主流趨勢。這就要求開發性能可靠、操作簡單方便的生活污水處理裝置。
三、生活污水排放標準
鉆井平臺的生活污水指:不僅含有有機物和礦物質,而且還含有大量的細菌、寄生蟲,有時還含有危害人體和水生物的病毒,如不經過任何處理而將其排放,就可能造成周圍水域的污染。因此,生活污水需經過生活污水處理裝置處理達標后排放。
生活污水污染負荷的衡量指標主要包括BOD5(5天生物需氧量)、SS(懸浮固體)、COD(化學需氧量)、大腸桿菌和pH值等。按照IMO的MEPC.159(55)決議的規定,從2010年1月1日開始執行的生活污水處理裝置排放新標準,如表1所示。

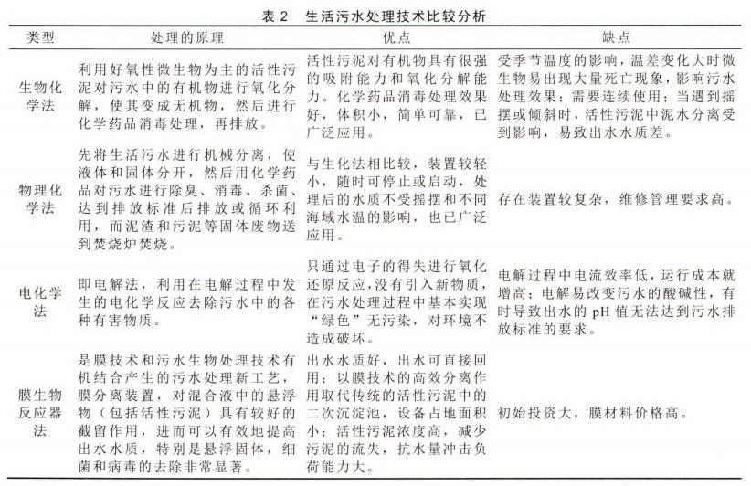
四、生活污水處理技術類型
為了達到國際公約和相關規定中生活污水的排放標準的要求,鉆井平臺的生活污水必須經過處理后才能按規定排放。根據處理的方式,通常采用的方式:生物化學法、物理化學法、電化學法。近年來,膜生物反應器(MBR)的處理工藝的新技術開辟了生活污水處理技術研究和應用的新領域。以下對四中處理方法進行比較,見表2。

為了滿足現在和將來不斷提高的生活污水排放標準,經綜合方案比較,中油海16鉆井平臺設計采納EVAC公司生產的膜生物反應器法MBR120C污水處理裝置進行對平臺生活污水進行處理。
五、MBR生活污水處理裝置
1、MBR生活污水處理裝置的MBR原理
膜生物反應器(MBR)是生物反應器和膜分離技術有機結合產生的高效處理新工藝,可以有效地提高出水水質,特別是懸浮固體,細菌和病毒的去除非常顯著。采用膜組件代替傳統生物處理中的二沉池,污水中的污染物首先在生物反應器中進行生物降解,同時生物反應器內的混合液在膜兩側壓力差的作用下,水和小于膜孔徑的小分子溶質透過膜,即為處理后的出水。微生物及大分子溶質被膜截留,從而替代沉淀池完成其與處理出水的分離過程。
按照膜組件和生物反應器相對位置分為一體式膜生物反應器和外置式膜生物反應器。應用于MBR工藝的膜可以是微濾膜(MF)或超濾膜(UF)。膜按材質來分為有機膜和無機膜兩大類。中油海16平臺EVAC生活污水處理裝置的MBR平片膜組件置于曝氣室中(一體式膜生物反應器),經過好氧曝氣和生物處理過的水,由泵通過濾膜過濾后抽出排放。超濾膜分離出直徑大約為0.01~0.1pm的組分或微粒等。
2、MBR生活污水處理裝置結構組成和性能
EVAC的MBR120C生活污水處理裝置主要包括:平衡柜、膜濾柜、排放柜、噴射泵和噴射器、供給泵、循環泵、膜濾柜排放泵、風機、輸送泵、排放柜排放泵和化學加藥泵等。
噴射泵和噴射器用于產生真空。供給泵用于自動將平衡柜中的液體泵至膜濾柜。循環泵用于將膜濾柜底部的固體顆粒(活性污泥)重新抽至膜濾柜頂部噴嘴噴出,彌補膜表面沉積物的沖刷作用。排放泵用于將膜濾柜底部過多的固體顆粒(活性污泥)排放的。曝氣風機用于給好氧生物提供氧氣。輸送泵用于將膜濾柜中的液體泵至排放柜。排放柜排放泵用于排放柜里已處理好的的達標水的排放;瘜W加藥泵主要用于添加化學藥劑,主要分加堿泵和除泡泵。
該處理裝置的液力負荷為22.2m3/day,有機負荷為11.1kg/day。經MBR120C處理后,SS為5~2mg/L(去除率為95%),BOD5為7~10mg/L,大腸菌群為5個/100mL,渾濁度為0.4NTU,濾除病原體、細菌和病毒,滿足IMO/EU/Alaskan污水排放標準。

3、MBR生活污水處理裝置的膜污染
(1)膜污染的定義
膜污染是指由于膜材料表面具有的高自由能,使得被處理液中的微粒、膠體粒子以及溶質大分子等物質在其表面自發進行物理或者化學吸附,或是懸浮性或可溶性物質等在膜表面或膜孔內部形成的可逆或不可逆的沉積,從而導致了透過的流量大幅度降低,膜的分離性能發生變化。
膜污染可分為可逆污染和不可逆污染兩大類,由于不可逆的吸附、堵塞引起的膜面污染,被稱為不可逆污染;由于可逆的濃差極化導致的凝膠層在膜表面的形成,產生的污染,被稱為可逆污染。其中不可逆污染不能通過任何方法去除,而可逆污染則可以通過適當的方法進行去除,對于不可逆污染要采取措施避免其發生,對于可逆污染則需要釆取各種修復措施進行定期的檢查恢復。
(2)膜污染的防治
用于膜污染的防治技術主要可以分為兩大類:一是通過改變膜表面液體流動性能,減少凝膠層在膜表面的富集,以減輕濃差極化等可逆膜污染的形成;另一類是通過對膜自身性能的改進,提高膜表面的抗污染能力,從而減小膜表面不可逆污染的形成。
(3)膜清洗
用于膜污染的膜生物反應器中膜組件的清洗方法主要以物理清洗法、化學清洗法、微生物清洗法、電化學清洗法和超聲清洗法等為主。當膜濾壓差TMP值達到200mbar或者250mbar時,EVAC推薦要對膜進行化學清洗。化學清洗法是指清洗的過程中,向清洗液中加入一些有助于清洗的化學藥劑(濃度為10%次氯酸鈉),借助于化學藥劑對沉積層的污染物質的破壞作用,從而去除沉積在膜表面的污染層物質。化學反應具有迅速、高效等特性,所以化學清洗法可以在短時間內高效地去除膜污染,提高膜通量。
六、MBR生活污水處理裝置的選型
按照每人每天25L黑水的污水量、定員150人計算,液力負荷:150x25=3.75m3/day。按照每人每天45g的黑水有機負荷計算,有機負荷:150x45=6.75kg/day。
考慮冗余,中油海16依據計算的液力負荷和有機負荷,結合不同類型的MBR型號性能參數,選型了EVACMBR120C型號的生活污水處理裝置。該處理裝置的液力負荷為22.2m3/day,有機負荷為11.1kg/day,處理水質滿足IMO/EU/Alaskan污水排放標準。
七、注意事項
(1)MBR120C的膜一旦開啟投入使用過,需保持MBR膜浸漬在生活污水里。
(2)MBR膜的生活污水里避免進入海水,MBR膜避免接觸溶劑,如丙酮、芳香劑、石油、鹵代炷等。
(3)MBR膜減少膜污染,定期按規定進行清洗。
八、結論
MBR生活污水處理技術在運行穩定性、出水水質、占地面積和抗沖擊性等方面,與傳統的污水處理技術相比具有明顯的領先,成為污水處理發展的新工藝。對于遠離陸地、空間緊湊的鉆井平臺而言,采用MBR新工藝進行污水處理,其技術優勢顯得尤為明顯。MBR在降低膜成本、防止膜污染、膜清洗與再生技術等方面還需人們不斷地優化和研發。總之,MBR工藝在污水的處理方面將會發揮重要的作用,并將得到廣泛的應用。(來源:中國石油集團海洋工程有限公司鉆井事業部)


